Local High Needs Funding
NB: Focused Intervention Funding (FIF) is being implemented at the beginning of the Summer Term 2026, following a review of the Local High Needs Funding (LHNF) system. Please follow the link above.
The purpose of Local High Needs Funding (LHNF) is to support children and young people (CYP) with emerging high needs or for CYP who have needs that fall outside the EHCP process with short-term support.
For more information, see the Decision Tree below and attachments.
LHNF process/funding is under review. However, we have received confirmation that LHNF panels will run (as previously) in the Spring term 2026. Arrangements for the new process are being finalised and will be introduced in the Summer Term.
Schools - please send all completed application forms to p.thomas@peartreespring.herts.sch.uk via schoolsfx or email (password protected). Panel dates and submission dates can be found below.
DSPL2 Local High Needs Funding (LHNF) Panel Dates Spring 2026
| DATE OF PANEL | TIME | Closing date for applications |
|---|---|---|
| Wednesday 21 January 2026 | 9.30am-12.30pm | 7 January 2026 |
| Wednesday 11 February 2026 | 9.30am-12.30pm | 28 January 2026 |
| Wednesday 18 March 2026 | 9.30am-12.30pm | 4 March 2026 |
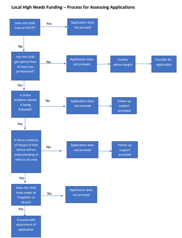
LHNF Process for Assessing Applications - Decision Tree
